学生工作部
学院首页设为首页加入收藏
国家助学贷款申请指南
发布时间:2018-07-01 点击量:

开展国家助学贷款,是党中央国务院为实施科教兴国战略,加速人才培养,资助家庭经济困难学生顺利完成学业的一项重大措施。为了帮助经济困难学生顺利完成学业,深入开展国家助学贷款工作,我院积极实施国家助学贷款政策。

 

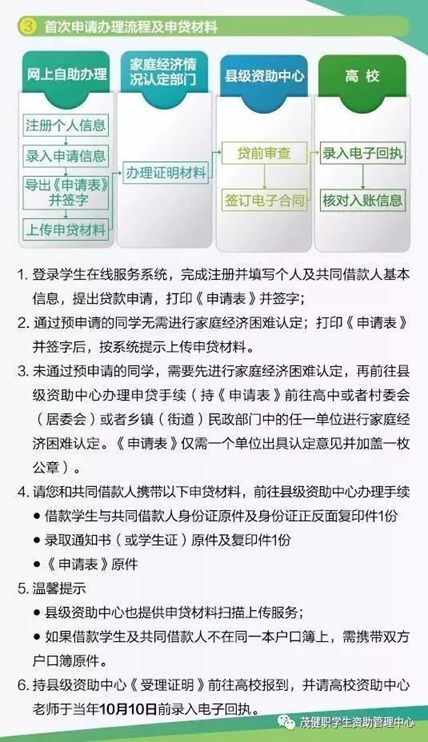
以下为开行助学贷款指南

image.png

image.png

image.png

image.png

image.png

image.png

image.png

image.png

image.png

编辑:林兰冰

来源:学生工作处


Copyright © 2015-2023 广东茂名健康职业学院
学校地址:广东省茂名市电白区电海街道安乐东路1号
网站备案号:粤ICP备17071133号
技术支持:教育技术与网络中心
招生办公室:0668-2902527
学院党政办公室:0668-2904258
学校网址:www.gdhvc.edu.cn