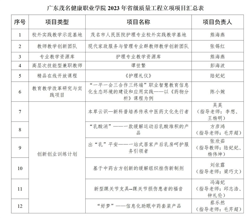
近日,广东省教育厅公示了2023年省高等职业教育教学质量与教学改革工程立项项目拟立项名单,广东茂名健康职业学院取得诸多佳绩。学院共有12个项目获得立项或认定,其中校外实践教学示范基地1项、专业教学资源库1个、教师教学创新团队1个、高层次技能型兼职教师1位、精品在线开放课程1门、教育教学改革研究与实践项目1项、创新创业训练计划6项。

近年来,学院积极推动高等教育教学改革,以质量工程项目建设为抓手,以“五金”建设为重点,持续深化教育教学改革,有力推动了人才培养质量的提高。今后,学院将持续加大教育教学改革力度,努力提升项目建设水平,高质量推动各项目建设,充分发挥项目的引领、示范和辐射作用,努力培育高层次教育教学成果,不断提升学院人才培养质量。
来源:教务部
责编:翟丽君
校对:黄柯丽
初审:谭伟群
终审:付四伟
